GENERATIVE ARTIFICIAL INTELLIGENTE IN THE PRODUCTION OF A POSTHUMOUS PORTRAIT CAST IN BRONZE
Itahisa Pérez Conesa
Alejandro Hernández Pérez
Dácil Ventura González
Universidad de La Laguna
DOI: 10.33732/ASRI.6861
.........................................
Recibido: (31 07 2025)
Aceptado: (01 11 2025)
.........................................
Cómo citar este artículo
Pérez Conesa, Itahisa, Hernández Pérez, Alejandro y Ventura González, Dácil
(2025). Inteligencia artificial generativa en la producción de un retrato póstumo fundido en bronce. ASRI. Arte y Sociedad. Revista de investigación en Arte y Humanidades Digitales, (29), e6861.
Recuperado a partir de https://doi.org/10.33732/ASRI.6861
Resumen
La realización de retratos escultóricos póstumos plantea desafíos significativos ante la ausencia de documentación morfológica. Este estudio propone una metodología híbrida que integra inteligencia artificial generativa, validación perceptiva y modelado digital, enfocada en la producción de bustos conmemorativos con un enfoque crítico sobre el proceso creativo. Se emplearon plataformas de IA para generar imágenes sintéticas del rostro del homenajeado, que fueron evaluadas y seleccionadas mediante un cuestionario a personas que lo conocieron en vida (n = 12). Las imágenes sirvieron como base para la construcción, reflexionando sobre la capacidad de la IA para intervenir en la construcción de memoria y representación del cuerpo. Los resultados evidencian que la integración de IA no solo repercute en la sostenibilidad de recursos materiales, sino que también abre nuevas posibilidades para cuestionar la autoría, la fidelidad representativa y los límites entre técnica y creación artística. El busto final obtuvo un elevado grado de reconocimiento morfológico y expresivo por parte de la comunidad, mostrando cómo los procesos híbridos pueden articular memoria colectiva, innovación tecnológica y valor estético. La metodología permite abordar con rigor los problemas derivados de la ausencia de datos en retratos postmortem, aportando al debate sobre la función de la IA en la escultura los posibles formatos que habilita para la práctica artística.
Palabras clave
Retrato póstumo, modelado 3D, escultura conmemorativa, sostenibilidad, validación perceptiva.
Abstract
The creation of posthumous sculptural portraits poses significant challenges in the absence of morphological documentation. This study proposes a hybrid methodology that integrates generative artificial intelligence, perceptual validation, and digital modelling, focused on the production of commemorative busts with a critical approach to the creative process. AI platforms were used to generate synthetic images of the honouree’s face, which were evaluated and selected using a questionnaire administered to people who knew them during their lifetime (n = 12). The images served as the basis for the construction, reflecting on the capacity of AI to intervene in the construction of memory and representation of the body. The results show that the integration of AI not only has an impact on the sustainability of material resources, but also opens up new possibilities for questioning authorship, representative fidelity and the boundaries between technique and artistic creation. The final bust achieved a high degree of morphological and expressive recognition by the community, showing how hybrid processes can articulate collective memory, technological innovation, and aesthetic value. The methodology allows for a rigorous approach to the problems arising from the absence of data in postmortem portraits, contributing to the debate on the role of AI in sculpture and the possible formats that enables for artistic practice.
Keywords
Posthumous portrait, 3D modeling, memorial sculpture, sustainability, perceptual validation.
La escultura conmemorativa en bronce ha ocupado históricamente un lugar destacado dentro de la producción artística monumental, especialmente en el contexto de los homenajes públicos a figuras relevantes. En particular, el retrato fundido en metal no solo cumple una función estética, sino que plantea un ejercicio de memoria cultural colectiva, en sintonía con Ciarlo (2020) una escultura monumental pública, generalmente en bronce, funciona como una manifestación de poder, pero también como manifestación social dependiendo del caso. Sin embargo, la ejecución técnica de este tipo de retratos, especialmente en contextos póstumos, se enfrenta a desafíos significativos relacionados con la disponibilidad de documentación anatómica y fisiológica fiable. Conseguir una aceptación y validación del público, reconociendo a la persona homenajeada, se convierte en un objetivo primordial, más que la escultura en sí misma.
De acuerdo con lo citado por Van Deinsen es de especial importancia que el rostro tome el rol de medio simbólico para, no sólo reflejar rasgos físicos y volumétricos, sino también simbólicos e iconográficos:
Especially in one’s face it is by nature described what each one of us is. In our face, great mother Nature has showed our image, and has expressed this in a few lines and strokes as if with written letters. Thus, everyone’s erudition, integrity and uprightness [...] appears through the eyes, mouth, and facial expression (2022, p. 86).
En el caso de invalidar el aspecto simbólico, centrando toda la atención únicamente a la parte volumétrica, convierte a la escultura en una pieza sin capacidad de transmitir la representación de la persona retratada y conectar con su público. De ello advierte Carbon, llegando a provocar incluso el efecto contrario para el que pone de ejemplo el caso objetivo de las figuras de cera:
Human sculptures often appear dead—with some exceptions, for instance, wax figures that are mainly created to shock, provocate, or even horrify the beholders. That is no surprise; actually, sculptures are not alive. Artworks, however, do not have to be alive to appear vivid (instead of dead) and invite their beholders to connect with them. [...] Artists have developed sophisticated techniques to make lively characters and to enable or even deepen the connection between artwork and the beholder for hundreds of years (2023, p. 1).
La ejecución tradicional de un retrato escultórico implica una serie de procedimientos técnicos complejos que requieren formación especializada para alcanzar esta meta. El modelado se realiza comúnmente en barro, plastilina industrial o cera, materiales dúctiles que permiten trabajar por adición y sustracción, y requiere referencias anatómicas precisas, ya sea por observación directa (modelado del natural), por toma de medidas mediante calibradores, o por sistemas de sacado de puntos (Ward, 2008) casi obsoletos en la práctica artística contemporánea. Estos métodos, descritos por Lantéri (1986) y actualizados en estudios recientes sobre escultura y materiales contemporáneos, garantizan fidelidad anatómica, pero implican altos costes temporales, físicos y económicos (Carratalá Lerma, 2020; Hernández et al., 2021). Además, dependen en gran medida de la presencia del modelo o de documentación iconográfica detallada.
Cuando se trata de retratos postmortem, la ausencia de una mascarilla funeraria, la escasez de fotografías en edad avanzada y la imposibilidad de acceder a restos óseos con fines forenses dificultan la construcción de un retrato funcional. Estas limitaciones se acentúan en proyectos conmemorativos vinculados a figuras fallecidas en contextos históricos o políticos que impidieron la conservación de un archivo iconográfico adecuado (De Munain, 2021). Situaciones como esta evidencian la necesidad de metodologías alternativas que permitan generar modelos escultóricos con la necesaria validación pública.
En las últimas décadas, los métodos digitales han ofrecido soluciones parciales a estas problemáticas mediante técnicas como la fotogrametría, el escaneo tridimensional con luz estructurada o la reconstrucción forense asistida por software (Pellitteri et al., 2023). Investigaciones como la de Preuß et al. (2025) y Moraes et al. (2023) han demostrado el potencial de la reconstrucción facial digital en contextos históricos y arqueológicos. No obstante, todas estas técnicas requieren un input físico o documental de alta calidad que, en retratos póstumos, suele ser insuficiente o inexistente.
Ante este vacío técnico y documental, la inteligencia artificial generativa se presenta como una herramienta disruptiva capaz de sintetizar imágenes plausibles a partir de información limitada, mediante el entrenamiento dirigido de modelos algorítmicos. Su aplicación en las artes visuales y procesos de diseño se ha consolidado en los últimos años, como muestran Elgammal y Mazzone (2020) o West y Burbano (2020), quienes analizan su potencial creativo. En contextos escultóricos, la IA permite no sólo suplir datos anatómicos ausentes, sino también generar geometrías tridimensionales con un alto grado de verosimilitud. Existen escasos estudios que contrasten estos datos en la producción de esculturas conmemorativas, sin embargo, han sido testados por investigaciones recientes sobre la reconstrucción facial. Gecer et al. (2021) proponen por primera vez la utilización de Generative Adversarial Networks (Redes Generativas Antagónicas) (GANs) combinado con redes de reconocimiento facial para el ajuste de modelos 3D y han mostrado excelentes resultados en la reconstrucción de texturas de alta calidad. Su enfoque muestra reconstrucciones 3D que preservan la identidad de los rostros en diferentes experimentos cualitativos y cuantitativos. Ello ha permitido el desarrollo de diferentes plataformas en la generación de modelos a partir de un solo input en 2D. La evaluación de Das et al. (2023) destaca las limitaciones al trabajar con imágenes del mundo real, especialmente aquellas que presentan elementos complejos como gafas u otros objetos faciales.
Así mismo, los modelos pueden ser traducidos directamente a mallas poligonales optimizadas para su impresión en 3D y posterior fundición, reduciendo significativamente los recursos técnicos y materiales implicados. Además, esta metodología permite reducir hasta en un 90% el material termofusible necesario frente al modelado tradicional, disminuyendo también los tiempos de trabajo y la infraestructura empleada (Pérez et al., 2020). Ello se alinea con los principios de sostenibilidad y economía circular, como han sido señalados recientemente por Núñez-Cacho et al. (2024), quienes proponen una integración crítica de la IA en procesos creativos sostenibles. En el ámbito específico de la fundición artística, estudios previos han validado el uso de modelos en PLA impresos en 3D como alternativa viable al modelo en cera (Díaz Alemán et al., 2019).
La presente investigación se enmarca en el proyecto universitario de transferencia Uso de las técnicas de fundición artística y tecnología 3D para la producción escultórica en bronce de obra pública Pedro García Cabrera realizado por el grupo de investigación Técnicas, Procedimientos y Discursos escultóricos Contemporáneos de la Universidad de La Laguna y tiene como objetivo principal evaluar y reflexionar sobre la introducción de la inteligencia artificial para la generación de retratos escultóricos póstumos en bronce de estas características, dejando atrás prácticas escultóricas de épocas pasadas, centradas en la fidelidad del retrato, para el análisis crítico del uso de la IA y sus resultados en el marco contemporáneo. A través de un caso de estudio concreto, la reconstrucción del rostro del poeta canario Pedro García Cabrera, se plantea una metodología híbrida que combina generación de imágenes por IA, modelado digital y fundición artística mediante técnicas sostenibles de impresión 3D, evaluando los resultados mediante la validación perceptiva.
El presente estudio toma como objeto la ejecución escultórica de un busto conmemorativo de Pedro García Cabrera, figura fundamental de la cultura canaria del siglo XX (Pablo Gimeno, 2008). La propuesta parte de una problemática central: el uso de la inteligencia artificial en las prácticas escultóricas y artísticas actuales para este tipo de esculturas concretas. Al haber transcurrido más de cuatro décadas desde su fallecimiento (1981), no se dispone de mascarilla funeraria ni de registros tridimensionales del rostro, ni material fotográfico suficiente, lo que impide aplicar técnicas directas de modelado o escaneado. La laguna documental observada no solo responde al paso del tiempo, sino también a circunstancias históricas y políticas que dificultaron la conservación de materiales visuales (Fernández Hernández, 1991). Aunque existen fondos documentales importantes, como el Fondo Pedro García Cabrera de la Biblioteca Municipal Central de Santa Cruz de Tenerife, las imágenes disponibles no permiten por sí solas la ejecución de un retrato escultórico funcional.
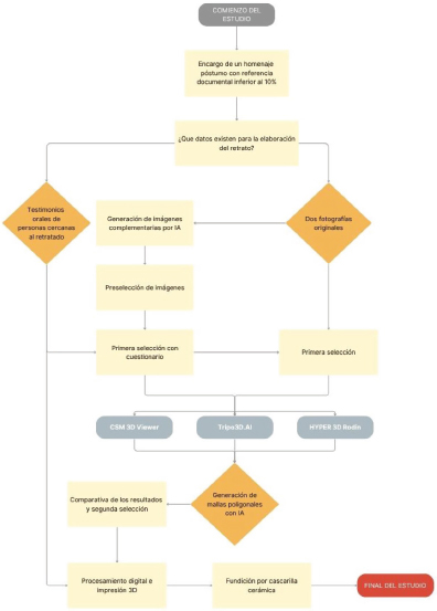
Ante la ausencia de documentación, la presente investigación propone una metodología híbrida que combina herramientas de inteligencia artificial generativa, validación perceptiva colectiva y técnicas de modelado digital orientadas a la fundición escultórica. El proceso se estructura en tres fases principales: (1) la generación y selección de imágenes mediante plataformas de IA entrenadas con prompts específicos; (2) la conversión de estas imágenes en modelos tridimensionales mediante software de generación de mallas poligonales; y (3) la preparación del modelo final para su impresión en PLA y fundición en bronce, reflexionando en los resultados sobre la implementación de la IA en estos procesos.
Este esquema visual resume la secuencia de operaciones y permite identificar la relación entre las técnicas digitales y los procedimientos tradicionales de fundición. Esta metodología no solo busca resolver la laguna documental presente en el caso de estudio, sino también explorar la viabilidad técnica, estética y operativa de una cadena de trabajo que pueda ser replicable en otros contextos similares (Figura 1).
Figura 1: Diagrama de flujo de los procesos selectivos realizados durante la investigación.

Fuente: Propia.
Ante la imposibilidad de obtener documentación fotográfica suficiente del retratado en edad avanzada, se recurrió a un sistema de generación de imágenes asistido por inteligencia artificial. El proceso comenzó con la curaduría del material fotográfico existente, seleccionando aquellas imágenes en las que se reconocían con mayor claridad los rasgos del sujeto. Era de especial importancia para su identificación facial e iconográfica aquellas de los últimos años de su vida, en concreto las tomadas antes y durante su viaje a Suiza para un tratamiento médico que recibió antes de su muerte en 1981. A partir de estas dos muestras se definió un conjunto de características físicas clave que funcionaron como guías para el entrenamiento de la IA. Tal y como se aprecia (Figura 2), entre los rasgos faciales distintivos que se establecieron como constantes figuraban: expresión general serena, no forzada, y envejecida pero no cadavérica.
Figura 2: Fotografías reales de Pedro García Cabrera para identificación morfológica.

Fuente: Propia.
El proceso se realizó utilizando plataformas gratuitas y de código cerrado como Artflow y TripoED.ai, que permiten la síntesis de imágenes basadas en aprendizaje automático; (aprendizaje supervisado, aprendizaje no supervisado y aprendizaje reforzado). Este entrenamiento guiado buscó minimizar la desviación algorítmica respecto al retratado real, atendiendo a los principios descritos por Elgammal y Mazzone (2020) sobre creatividad dirigida en sistemas de IA (Figura 3). A partir de la imagen inicial y una serie de instrucciones textuales (prompts), se generó un banco de más de 60 propuestas visuales con distintos niveles de detalle morfológico y expresivo. Para dirigir el comportamiento del generador se empleó un protocolo de refinamiento textual, en el que se especificaban elementos como edad, rasgos característicos y presencia de accesorios, por ejemplo, @Pedro con boina a los 90 años (Figuras 4 y 5), @Pedro con 90 años y de perfil (Figura 6) y @Pedro con 90 años a partir de otra foto real (Figura 7).
Figura 3: Diagrama de aprendizaje de la IA en la creación artística.

Fuente: Elgammal y Mazzone (2020, p. 2).
Figura 4: Imágenes generadas por IA a partir de la foto original. Programa Artflow.

Fuente: Propia.
Figura 5: Retrato generado por IA con prompt: @Pedro con boina a los 90 años. Programa Artflow.

Fuente: Propia.
Figura 6: Retrato generado por IA con prompt: @Pedro con 90 años de perfil. Programa Artflow.

Fuente: Propia.
Figura 7: Imágenes generadas por IA ordenando los prompts de @Pedro a partir de otra fotografía real.

Fuente: Propia.
Para evaluar las imágenes generadas, se propuso una herramienta de validación perceptiva en formato de preguntas prediseñadas mediante un cuestionario visual distribuido a personas que habían conocido personalmente al homenajeado. Se solicitó a las participantes que seleccionaran las imágenes más cercanas a su recuerdo y se solicitó la valoración de aspectos como expresión facial, forma craneal y gestualidad. Esta evaluación participativa sirvió como filtro cualitativo para reducir el banco inicial a una muestra optimizada para su posterior modelado tridimensional (Tabla 1 y Figura 8). Este método permite introducir de forma transversal a la IA en contextos donde el público al que va destinado el producto final puede tener algún grado de rechazo por su uso durante el proceso (Agudo et al., 2022).
Tabla 1. Formulario.
Preguntas |
Nº de imagen |
Asociación física |
|
Dónde identificas mejor la sonrisa de Pedro |
|
En cuál imagen aparecen los ojos de Pedro |
|
Dónde relacionas la forma del cabello de Pedro |
|
En cuál imagen se identifica mejor la nariz de Pedro |
|
Dónde identificas los rasgos de Pedro de forma general |
|
Asociación subjetiva |
|
Cuál imagen transmite la personalidad de Pedro |
|
En cuál imagen identificas mejor el espíritu de Pedro |
|
Cuál imagen te hace recordar la obra literaria de Pedro |
|
Cuál imagen de Pedro te transmite más confianza |
|
Dónde se refleja a Pedro de la forma en la que lo recuerdas |
|
Figura 8: Imágenes evaluadas en el cuestionario.

Fuente: Propia.
Las dos imágenes seleccionadas para el proceso posterior de generación de malla fueron la imagen 6 y la imagen 8 del cuestionario, de acuerdo con los resultados obtenidos (Figuras 9, 10 y 11). La selección se realizó en base a un consenso entre el equipo evaluador, conformado por las fuentes fiables orales y el equipo técnico del Aula-taller de fundición artística, contrastando no solo los rasgos faciales con las fotografías originales, sino también su capacidad de identificación iconográfica del personaje y la aceptación por parte del público. Asimismo, se consideraron especialmente relevantes las imágenes generadas en vista de perfil, inexistentes en el banco de imágenes originales, por su aporte en la definición volumétrica.
Figura 9: Resultados en porcentajes del cuestionario.

Fuente: Propia.
Figura 10: Imagen seleccionada (nº6) comparada con una de las fotos originales.

Fuente: Propia.
Figura 11: Imagen seleccionada (nº8) comparada con una de las fotos originales.

Fuente: Propia.
Una vez obtenida la selección de imágenes sintéticas validadas en la fase anterior, se procedió a su conversión en modelos tridimensionales mediante herramientas de procesamiento geométrico asistido por inteligencia artificial. El objetivo fue generar mallas poligonales con fidelidad morfológica suficiente para permitir su posterior impresión y fundición escultórica, partiendo exclusivamente de retratos 2D generados artificialmente con la participación de las fuentes orales en varias selecciones.
Se emplearon tres plataformas digitales especializadas: CSM 3D Viewer, TripoED.ai y Rodin Gen-1.5 V1.2 HYPER3D. Estas herramientas operan mediante algoritmos de interpolación morfológica que reconstruyen un volumen 3D a partir de una imagen frontal en dos dimensiones, valiéndose de redes neuronales entrenadas con bases de datos anatómicas preexistentes. Su selección se fundamentó en tres criterios: accesibilidad, compatibilidad con entornos de modelado digital y capacidad para exportar geometrías en formatos estándar para impresión 3D.
Como advierten Pellitteri et al. (2023) en estudios sobre escaneo facial en vivo, incluso en sistemas avanzados de captura tridimensional pueden presentarse limitaciones específicas en áreas como el cabello, las comisuras labiales o los pabellones auriculares, debido a la menor densidad de referencia en esas regiones. Estas observaciones, aunque formuladas en contextos de captura real, son extrapolables a procesos de reconstrucción automática mediante IA generativa, en los que las zonas periféricas del rostro tienden igualmente a mostrar menor definición estructural.
Por otro lado, investigaciones como las de Preuß et al. (2025) y Moraes et al. (2023) han demostrado la eficacia de los sistemas de reconstrucción facial basados en visión por computador e inteligencia artificial profunda (deep learning) para generar representaciones tridimensionales de sujetos fallecidos a partir de restos óseos, imágenes parciales o datos históricos limitados. Estas estrategias se aproximan metodológicamente al procedimiento aquí planteado, si bien con objetivos más orientados al ámbito forense o arqueológico.
Una vez generados los modelos (n=50) a partir de las dos imágenes seleccionadas, se llevó a cabo una criba cualitativa técnica por parte del equipo del Aula-taller centrada en tres aspectos: coherencia topológica, continuidad superficial y fidelidad estructural. A partir de la primera imagen seleccionada (Figura 10), se obtuvieron 25 geometrías 3D desde tres programas distintos: CSM 3D Viewer (Figura 12), Tripo 3D. AI. (Figura 13) y Rodin Gen-1.5 V1.2 HYPER3D (Figura 14).
Figura 12: Resultado de geometría 3D por el software CSM 3D Viewer.

Fuente: Propia.
Figura 13: Resultado de geometría 3D por el software Tripo3D.AI.

Fuente: Propia.
Figura 14: Resultado de geometría 3D por el software Rodin Gen-1.5 V1.2 HYPER3D.

Fuente: Propia.
Una vez observados los resultados, se puede determinar una mejor optimización de los volúmenes por parte de la IA generativa de Tripo 3D. AI y Rodin Gen-1.5 V1.2, demostrando mayor coherencia morfológica. Se procede a generar imágenes 3D a partir de la segunda imagen seleccionada (Figura 11), mediante los tres softwares anteriores utilizados: CSM 3D Viewer (Figura 15), Tripo 3D. AI (Figura 16) y Rodin Gen-1.5 V1.2 HYPER3D (Figura 17).
Figura 15: Resultado de geometría 3D generada por el software CSM 3D Viewer.

Fuente: Propia.
Figura 16: Resultado de geometría 3D generada por el software Tripo3D.AI.

Fuente: Propia.
Figura 17: Geometría 3D por el software Rodin Gen-1.5 V1.2 HYPER3D.

Fuente: Propia.
Analizando los resultados, se observan limitaciones significativas en las mallas obtenidas por CSM 3D Viewer. También se aprecian deformidades anatómicas en las mallas obtenidas por Tripo3D.AI. Se procede a una segunda selección de las geometrías tomando como criterio las diferentes características fisiológicas analizadas. Se determinó que la geometría que más se aproxima a las características fisionómicas de Pedro García Cabrera sea la generada por el programa Rodin Gen-1.5 V1.2 HYPER3D (Figura 17).
El modelo seleccionado fue exportado para su posterior edición y optimización en software de modelado tridimensional. Esta fase demostró la viabilidad técnica de generar geometrías escultóricas funcionales a partir de imágenes faciales generadas por IA, aportando una solución concreta a la ausencia de escaneo anatómico o referencias volumétricas directas, frecuente en contextos conmemorativos postmortem.
Una vez seleccionada la malla tridimensional, se procedió a su limpieza topológica y optimización en el entorno de modelado digital Blender, eliminando artefactos generados por la interpolación algorítmica y corrigiendo irregularidades en zonas de mayor complejidad morfológica, como párpados, comisuras labiales, pabellones auriculares, pliegues dérmicos y la cicatriz frontal que caracteriza al sujeto (Figura 18).
Figura 18: Proceso limpieza y optimización en el entorno de modelado digital Blender.

Fuente: Propia.
La malla definitiva fue abierta en su parte inferior para aplicar el modificador solidify, desplazando de forma controlada una copia interna de la superficie para generar un grosor uniforme de 4 mm, estándar en modelos destinados a fundición en bronce. Este espesor permite obtener un busto hueco, optimizando el consumo de material metálico y evitando tensiones térmicas durante el vertido, además de facilitar el correcto descere y quemado del PLA en la fase de revestimiento cerámico (Figura 19).
Figura 19: Sección parcial de la geometría con aplicación de solidify.

Fuente: Propia.
El modelo depurado fue exportado en formato.stl y fabricado mediante impresión 3D utilizando ácido poliláctico (PLA), un biopolímero ampliamente validado como sustituto de la cera en procesos de fundición a la cera perdida (Díaz Alemán et al., 2019). La impresión se realizó con parámetros adaptados a escala real del busto, lo que permitió conservar las proporciones originales sin necesidad de escalado digital ni redimensionado físico.
Tras la impresión 3D del modelo en PLA, se desarrolló una fase de intervención manual orientada a optimizar la definición superficial. Esta etapa permitió incorporar texturas que escapan a la resolución algorítmica del modelado digital, como las irregularidades del cabello, los micropliegues dérmicos y los detalles expresivos de labios y párpados. Esta fase se desarrolló sobre el propio PLA impreso y, en algunos casos, mediante aplicación de cera termofusible para facilitar una integración más orgánica de los retoques antes de la fundición.
El modelo final fue sometido a un proceso de revestimiento por capas con cascarilla cerámica, técnica ampliamente documentada en fundición artística para la obtención de moldes refractarios de alta resistencia térmica y gran precisión dimensional. Siguiendo la metodología descrita por Pérez Conesa et al. (2020), se aplicaron sucesivas capas de barbotina y material refractario sobre la superficie del modelo en PLA hasta alcanzar el espesor requerido para soportar las tensiones de la colada.
Posteriormente, se realizó la colada en bronce mediante vertido por gravedad. El vaciado final reveló un busto que conservaba las proporciones exactas del modelo digital y la definición superficial lograda en las fases previas, confirmando la eficacia del procedimiento híbrido que combina tecnología digital con las técnicas tradicionales de fundición artística (Figura 20).
Figura 20: Modelo en PLA, intervención manual en cera, árbol de colada y molde refractario, extracción de la cera y el PLA del interior del molde (descere).

Fuente: Propia.
El procedimiento desarrollado ha permitido validar la viabilidad técnica, operativa y simbólica de una metodología híbrida basada en inteligencia artificial generativa, validación colectiva y modelado tridimensional optimizado para fundición en bronce. El estudio no solo confirma la factibilidad de generar retratos póstumos en ausencia de documentación anatómica directa, sino que también ofrece reflexionar en torno al uso de la IA en los procesos escultóricos tradicionales, que representa un vínculo con la innovación tecnológica en el campo artístico muchas veces cuestionada por diferentes sectores de la sociedad.
La combinación de generación de imágenes por IA con técnicas de validación perceptiva permitió alcanzar un alto grado de verosimilitud morfológica respecto al rostro del homenajeado. Las imágenes seleccionadas mediante el cuestionario aplicado a 12 personas familiarizadas con el retratado proporcionaron una base sólida, especialmente en lo relativo a proporciones craneofaciales y rasgos expresivos clave (Elgammal y Mazzone, 2020). Este enfoque metodológico se alinea con estrategias ya validadas en contextos forenses, arqueológicos y museográficos (Moraes et al. 2023; Preuß et al., 2025) (Figura 21).
Figura 21: Fotografías originales, busto fundido en bronce sintetizado por IA.

Fuente: Propia.
La impresión en PLA y la posterior fundición en bronce resultaron en un busto que mantuvo las proporciones, la expresividad y los detalles clave. La aceptación de la comunidad se evaluó mediante entrevistas posteriores a la fundición. Las participantes destacaron que el busto no solo era reconocible, sino que reflejaba la presencia simbólica y emocional del homenajeado, validando la estrategia metodológica. Esta combinación de validación refuerza el valor de la propuesta no solo como sistema de producción, sino también como herramienta de activación de la memoria cultural colectiva. La alta aceptación demuestra cómo los procesos híbridos permiten una mediación entre cuerpo, memoria y representación. La IA genera un cuerpo virtual basado en datos fragmentarios, que luego es reconvertido en un objeto físico tangible, capaz de transmitir significado cultural.
Las participantes indicaron que las imágenes y el busto final lograban transmitir, de manera coherente, tanto la fisonomía como la identidad simbólica del homenajeado, demostrando que la tecnología, cuando se combina con mediación humana, puede articular la memoria colectiva y representación estética. Esta validación sugiere que la integración de IA no sustituye la experiencia y el recuerdo, sino que hace de puente entre ellos y la realidad gracias a la intervención humana. La cantidad de cribas realizadas donde se descartaron aquellas mallas que presentaban artefactos geométricos o deformaciones visibles, asimetrías involuntarias no justificadas morfológicamente, pérdidas de volumen en zonas críticas (nariz, órbitas, mentón) e incompatibilidad con el pipeline de impresión y fundición, demuestran que la IA no es válida por sí sola actualmente, y necesita de la acción humana para poder realizar productos escultóricos viables como ya han demostrado Mosqueira-Rey et al. (2023) o Epstein et al. (2020) en otros casos.
El flujo de trabajo híbrido permitió reducir significativamente los tiempos de producción, pasando de un rango entre 25 a 35 días en procedimientos tradicionales a 10 días (Lantéri, 1986; Richardson, 2021). La impresión directa en PLA eliminó la necesidad de moldes intermedios, reduciendo el consumo de materiales modelables en aproximadamente un 90 %. Esta optimización no solo tiene implicaciones técnicas y económicas, sino que refuerza un compromiso con la sostenibilidad y la responsabilidad social en la práctica artística contemporánea (Díaz Alemán et al., 2019; Pérez et al., 2020). Desde un punto de vista humano, esta eficiencia técnica permite que diferentes sectores accedan a procesos de creación conmemorativa más ágiles, ofreciendo modelos que integran innovación tecnológica con valores simbólicos y afectivos.
Los resultados evidencian que la IA en la escultura conmemorativa postmortem no es un fin en sí mismo, sino una herramienta que debe integrarse críticamente dentro de un marco humano y artístico. Este enfoque vincula al propio cuerpo en la reconstrucción de rasgos físicos y expresivos que preservan la identidad del homenajeado; la activación de la memoria y de recuerdos colectivos mediante participación comunitaria, asegurando legitimidad simbólica; y la representación, que no es otra cosa que traer de vuelta lo que existió: hacer presente mediante la imagen aquello que se ha perdido (Lezama, 1957). Con ello la metodología propuesta asegura una construcción del objeto estético capaz de comunicar significado histórico y afectivo. Estos resultados se alinean con la discusión contemporánea en las humanidades digitales y arte algorítmico, que sostiene la IA como mediadora y no como autor autónomo (Epstein et al., 2020). La creatividad humana sigue siendo decisiva, especialmente en contextos donde la memoria y la percepción social juegan un papel fundamental para que una escultura conmemorativa funcione como tal.
La incorporación de la inteligencia artificial en este tipo de obras plantea interrogantes significativos sobre la autoría, la autenticidad y la función de la representación artística. Georges Didi-Huberman, por ejemplo, sostiene que la imagen no es simplemente una reproducción de la realidad, sino una construcción que implica una interpretación del pasado y una mediación del presente. Propone un modelo de temporalidad en el que las imágenes actúan como anacronismos, es decir, como elementos que suspenden la linealidad temporal y permiten una relectura crítica de la historia (Didi-Huberman, 2006). En este sentido, la IA actúa como una herramienta que, al generar representaciones sintéticas del rostro del homenajeado bajo validación perceptiva, no solo reproduce una imagen física, sino que también participa en la construcción de una memoria colectiva que se articula a través de la tecnología. La imagen generada por IA, al formarse como una interpretación algorítmica de datos, introduce una capa adicional de mediación en la representación, cuestionando la noción de fidelidad y autenticidad.
Por otro lado, Paul Ricoeur ha señalado que la memoria no es una simple recuperación del pasado, sino una reconfiguración narrativa que implica una reinterpretación del tiempo y la identidad. En su discurso argumenta que la memoria es un proceso activo que construye el pasado a través de relatos que dan sentido a la experiencia humana (Ricoeur, 2010). La metodología que se ha planteado a lo largo de este estudio permite una reconfiguración de la memoria del homenajeado, no solo en términos físicos, sino también en su representación simbólica. La IA, al generar una imagen del rostro del homenajeado basada en datos e interpretaciones algorítmicas, introduce una dimensión narrativa de su propia representación, que puede enriquecer o complejizar la memoria colectiva asociada al individuo. Por ello ha sido clave la valoración perceptiva de los resultados obtenidos.
La incorporación de la IA en el proceso escultórico plantea cuestiones éticas y filosóficas sobre la relación entre el cuerpo, la tecnología y la representación. Como señala Jean Baudrillard (1981), en la sociedad contemporánea la imagen se ha convertido en un simulacro que reemplaza a la realidad. La IA puede ser vista como una forma de simulacro que, aunque basada en datos reales, crea una representación que es en última instancia una construcción tecnológica, causando el rechazo del producto por parte del público (Agudo et al, 2022) o de la propia comunidad de profesionales. Sin embargo, este estudio ha demostrado que, incluso en los productos artísticos más tradicionales, el uso de esta tecnología generativa introducida en los procesos de creación es en buena parte aceptada por el público al que va destinado, incluso con un alto grado de reconocimiento. En este contexto, la escultura conmemorativa creada mediante IA no solo actúa como un medio para preservar la memoria del homenajeado, sino también como un espacio para la reflexión crítica sobre el papel de la tecnología en la construcción de la identidad y la representación en el arte contemporáneo.
El presente estudio valida la viabilidad técnica, simbólica y operativa de una metodología híbrida para la reconstrucción escultórica póstuma mediante inteligencia artificial generativa, validación perceptiva cualitativa y modelado digital optimizada para fundición en bronce. Este procedimiento ha demostrado su eficacia para suplir la ausencia de documentación anatómica tridimensional, frecuente en contextos conmemorativos postmortem, mediante un sistema capaz de articular datos parciales (fotografías fragmentarias, testimonios) en un flujo de trabajo formalizado, replicable y controlado.
El procedimiento desarrollado evidencia cómo la integración de IA en la práctica escultórica genera nuevas oportunidades para la reconstrucción postmortem, pero también plantea interrogantes sobre la autoría, la autenticidad y la ética de la representación. La IA actúa como mediadora en la construcción de la imagen, pero requiere de la intervención humana para garantizar fidelidad y significado, en línea con las reflexiones de Epstein et al. (2020) sobre creatividad colaborativa en entornos algorítmicos. La metodología aplicada evidencia un diálogo entre memoria colectiva, documentación fragmentaria y técnica digital, lo que permite transformar un vacío histórico en un proceso creativo y reflexivo. Este enfoque sitúa la investigación dentro de las humanidades digitales, al proponer un marco en el que la tecnología y la práctica artística se interrelacionan para producir conocimiento significativo.
Desde la perspectiva de la práctica escultórica contemporánea, el estudio demuestra que los procesos tradicionales pueden coexistir con herramientas digitales avanzadas sin perder su valor artístico ni simbólico. La validación perceptiva colectiva asegura forma parte intrínseca de que la obra final sea reconocible y significativa para la población, reforzando su función conmemorativa y de legitimidad. Desde el punto de vista escultórico y técnico, el modelo generado demostró ser funcional. No obstante, se constataron limitaciones en la definición perimetral del rostro (cabello, orejas, textura dérmica), producto de la escasa resolución semántica en los datasets de entrenamiento utilizados por las plataformas de IA libres y no especializadas (Moraes et al. 2023; Pellitteri et al., 2023). Este punto certifica que las intervenciones adicionales en software de modelado tridimensional profesional son necesarias, lo que evidencia que el resultado no es completamente autónomo y requiere la mediación y validación perceptiva y mecánica humana, que siempre ha estado ligada a los procedimientos escultóricos.
Asimismo, el modelo plantea cuestiones críticas relativas a la autoría, la autenticidad morfológica y la representación postmortem, especialmente cuando las plataformas generativas operan sobre datasets estandarizados con escasa variabilidad técnica o gestual. Estos sesgos, aún latentes en las herramientas empleadas (CSM 3D Viewer, TripoED.ai, Rodin Gen), exigen protocolos éticos específicos, especialmente en encargos con sensibilidad política, patrimonial o comunitaria (Elgammal y Mazzone, 2020). Es interesante destacar la aceptación por parte de las comunidades, mayoritariamente personas de edad avanzada, de las imágenes mostradas durante los procedimientos señalando un interés por las aplicaciones de la inteligencia artificial implementadas en las técnicas escultóricas. Al contrario de lo que se podría pensar, no hubo un rechazo mayoritario hacia los resultados, posicionando a la IA como una herramienta eficaz y eficiente con un nivel de aceptación equiparable a los métodos tradicionales.
En este sentido, el estudio no solo propone un procedimiento técnico replicable y una aportación significativa a la rama escultórica, sino que también interpela el lugar de la escultura conmemorativa en la era algorítmica, donde la síntesis de rostros ausentes ya no depende exclusivamente de la pericia artesanal ni de la disponibilidad documental, sino de la capacidad para construir una imagen verosímil validada colectivamente. Como plantean Ziv Epstein et al. (2020), ninguna IA actúa completamente sola, necesita de la creatividad, la toma de decisiones y el trabajo de colaboración humanos.
Financiación por parte del Vicerrectorado de Investigación y Transferencia de la Universidad de La Laguna (ULL) del contrato predoctoral PIF perteneciente a la Contratación de Personal Predoctoral en Formación 2024 con referencia PIF2024-3 del Área de Escultura. También la financiación del proyecto de la Fundación General de La Universidad de La Laguna Uso de las técnicas de fundición artística y tecnología 3D para la producción escultórica en bronce de obra pública Pedro García Cabrera con referencia 25160005 por parte del Ayuntamiento de Vallehermoso (La Gomera, Islas Canarias).
Agudo, U., Arrese, M., Liberal, K. G., & Matute, H. (2022). Assessing Emotion and Sensitivity of AI Artwork. Frontiers in Psychology, 13, 1–9. https://doi.org/10.3389/fpsyg.2022.879088
Baudrillard, J. (1981). Simulacros y simulación. Éditions Galilée.
Carbon, C. (2023). Connecting the beholder with the artwork: Thoughts on gaining liveliness by the usage of paraphernalia. i-Perception, 14(2), 1–5. https://doi.org/10.1177/20416695231162010
Carratalá Lerma, A. (2020). Modelado profesional de esculturas en plastilina. Técnicas, materiales y procedimientos aplicados a figuras de coleccionismo. [Trabajo de Fin de Máster]. Universidad Politécnica de Valencia. Recuperado de https://riunet.upv.es/handle/10251/147971
Ciarlo, N. (2020). La scultura monumentale in bronzo a Napoli (1596–1669): scultori, fonditori, opere. [Tesis Doctoral]. Università di Firenze. Recuperado de https://flore.unifi.it/handle/2158/1196185
Das, A., Kong, W., Sen, R., & Zhou, Y. (2023). A decoder-only foundation model for time-series forecasting. ArXiv, 4, 1–21. https://doi.org/10.48550/arxiv.2310.10688
De Munain, G. L. (2021). Objetos para una cultura visual de la muerte. Eikon / Imago, 10, 161–176. https://doi.org/10.5209/eiko.74143
Díaz Alemán, M. D., Meier, C., Pérez Conesa, I., & Saorín, J. L. (2019). Fundición artística de objetos complejos impresos en 3D con PLA (ácido poliláctico) como alternativa al modelo de cera. Arte Individuo y Sociedad, 31(3), 543–566. https://doi.org/10.5209/aris.60906
Didi-Huberman, G. (2006). Ante el tiempo: Historia del arte y anacronismo de las imágenes. Adriana Hidalgo.
Elgammal, A., & Mazzone, M. (2020). Artists, Artificial Intelligence and Machine-based Creativity in Playform. Artnodes, 26, 1–8. https://doi.org/10.7238/a.v0i26.3366
Epstein, Z., Levine, S., Rand, D. G., & Rahwan, I. (2020). Who Gets Credit for AI-Generated Art? iScience, 23(9), pp.1–10. https://doi.org/10.1016/j.isci.2020.101515
Fernández Hernández, R. J. (1991). Pedro García Cabrera: los años vanguardistas. Atlántica: Revista de arte y pensamiento, 2–3, 51–60.
Gecer, B., Ploumpis, S., Kotsia, I., & Zafeiriou, S. P. (2021). Fast-GANFIT: Generative Adversarial Network for High Fidelity 3D Face Reconstruction. IEEE Transactions on Pattern Analysis and Machine Intelligence, 1, 4879–4893. https://doi.org/10.1109/tpami.2021.3084524
Hernández, C., Buchely, M. F., Casas-Rodriguez, J. P., & Maranon, A. (2021). Behavior of oil-based modeling clay at medium strain rates. The Journal of Defense Modeling and Simulation Applications Methodology Technology, 20(3), 371–381. https://doi.org/10.1177/15485129211049794
Lantéri, É. (1986). Modelado y esculpido de la figura humana (Trad. del original de 1911). Dover Publications.
Lezama Lima, J. (1957). La expresión americana. Instituto Nacional de Cultura.
Moraes, C., Habicht, M., Galassi, F., Varotto, E., & Beaini, T. (2023). Pharaoh Tutankhamun: A novel 3D digital facial approximation. Italian Journal of Anatomy and Embryology, 127, pp.13–22. https://doi.org/10.36253/ijae-14514
Mosqueira-Rey, E., Hernández-Pereira, E., Alonso-Ríos, D., et al. (2023). Human-in-the-loop machine learning: a state of the art. Artificial Intelligence Review, 56, 3005–3054. https://doi.org/10.1007/s10462-022-10246-w
Núñez-Cacho, P., Mylonas, G., Kalogeras, A., Molina-Moreno, V. (2024). Exploring the transformative power of AI in art through a circular economy lens. A systematic literature review. Heliyon, 10(4), 1–13. https://doi.org/10.1016/j.heliyon.2024.e25388
Pablo Gimeno, M. J. (2008). Antología de Pedro García Cabrera. Academia Canaria de la Lengua, Tenerife.
Pellitteri, F., Scisciola, F., Cremonini, F., Baciliero, M., & Lombardo, L. (2023). Accuracy of 3D facial scans: a comparison of three different scanning system in an in vivo study. Progress In Orthodontics, 24(1), 1–10. https://doi.org/10.1186/s40510-023-00496-x
Pérez, J. L. S., Diaz, M. D., Meier, C., & Conesa, I. P. (2020). Introduction of digital technologies and 3D printers in the art casting industry. DYNA, 95(1), 380–383. https://doi.org/10.6036/9567
Pérez Conesa, I., Díaz Alemán, M. D., & Meier, C. (2020). Implementación del proyecto de innovación docente: “Lost PLA Castings; Las tecnologías 3D en los procesos de Fundición Artística con cascarilla cerámica”. En Redes de Investigación e Innovación en Docencia Universitaria: Volumen 2020, Instituto de Ciencias de la Educación, 929–940. Recuperado de https://hdl.handle.net/10045/110131
Preuß, S., Becker, S., Rosenfelder, J., & Labudde, D. (2025). Computer-Aided Facial Soft Tissue Reconstruction with Computer Vision: A Modern Approach to Identifying Unknown Individuals. Applied Sciences, 15(11), 1–30. https://doi.org/10.3390/app15116086
Richardson, K. (2021). Sculpture Basics: Armature, Clay, Tools & Instruction. Sculpture Review, 70(3), 27–32. https://doi.org/10.1177/07475284211044373
Ricoeur, P. (2010). La memoria, la historia, el olvido. Editorial Trotta.
Van Deinsen, L. (2022). Female Faces and Learned Likenesses: Author Portraits and the Construction of Female Authorship and Intellectual Authority. En Koen Scholten, Dirk van Miert, and Karl A.E. Enenkel (eds.), Memory and Identity in the Learned World Community Formation in the Early Modern World of Learning and Science (pp. 81–116). BRILL eBooks. https://doi.org/10.1163/9789004507159_004
Ward, G. (2008). The Grove Encyclopedia of Materials and Techniques in Art. Oxford University Press.
West, R., & Burbano, A. (2020). Editorial. AI, Arts & Design: Questioning Learning Machines. Artnodes, 26, 1–9. https://doi.org/10.7238/a.v0i26.3390

Itahisa Pérez Conesa.
Docente e investigadora en la Universidad de La Laguna, donde coordina el grupo Técnicas y Procedimientos Escultóricos Contemporáneos (TCPER) y dirige el Taller de Fundición Artística. Doctora en Bellas Artes desde 2017 (ULL). Su línea de investigación se centra en la optimización de procesos escultóricos mediante tecnologías emergentes como las microondas y la impresión 3D, con un enfoque en la eficiencia energética, la sostenibilidad y la innovación técnica en los procesos escultóricos, con especial atención en la hibridación entre tradición y tecnología. Combina su labor investigadora con la práctica artística, desarrollada tanto en el ámbito de la escultura monumental como en proyectos expositivos donde explora la materia, la piel y las relaciones entre lo humano y lo no humano desde una perspectiva materialista contemporánea. Dirige y ha participado en proyectos de I+D+i vinculados al uso de nuevos materiales y técnicas para la fundición artística, y ha publicado en revistas científicas como Journal of Microwave Power and Electromagnetic Energy, Dyna o Arte, Individuo y Sociedad. ipereccon@ull.edu.es

Alejandro Hernández Pérez.
Docente e investigador predoctoral en Formación (PIF) de la Universidad de La Laguna y miembro del grupo Técnicas, Procedimientos y Discursos Escultóricos Contemporáneos (TCPER) donde desarrolla la tesis doctoral analizando la viabilidad de nuevos materiales que reducen los costes de producción y amplían las posibilidades formales, como la aplicación del electroforming y de tecnologías digitales de impresión 3D. Su labor académica se ha centrado y combinado a su vez en el estudio de la escultura, el patrimonio escultórico canario y la práctica artística, abordando tanto los procesos de transformación formal y simbólica como su reinterpretación actual. Ha publicado diferentes estudios sobre las técnicas y procedimientos en la escultura histórica, cuestiones vinculadas a la educación artística y la innovación digital en contextos procedimentales. ahernape@ull.edu.es

Dácil Ventura González.
Graduada en Bellas Artes por la Universidad de La Laguna, donde realiza matrículas extraordinarias en Fundición I y II. Su práctica se centra en la escultura y la investigación en procesos de fundición artística, con especial interés en tecnologías digitales aplicadas al metal. Ha participado y se mantiene como investigadora externa y colaboradora en diversos proyectos de transferencia vinculados a la Fundación Canaria General Universidad de La Laguna, enfocados en impresión 3D, microfusión y producción seriada en bronce. En 2025 presenta la comunicación “Integración de IA en la elaboración de un retrato póstumo para fundición de bronce” en el X Congreso Internacional de Cultura Visual. dventura@fg.ull.es